奕境、启境同步登场,华为新合作模式落定 智能汽车竞争进入下半场,华为正将其合作模式推向更深层次,其核心是“深度陪跑+共创”11月20日,华为乾崑生态大会上,华为智能汽车正式迎来两位新伙伴——东
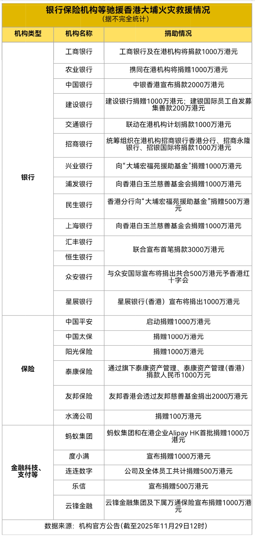
香港小学生人数跌至30年新低 文|《财经》特派香港记者 焦建 编辑|苏琦随着总和生育率降至全球最低,中国香港超过一半以上适龄儿童及其家长欣喜于实现“第一志愿”入学的同时,学龄人口结构性下跌
日期 事件 重要性
11-30非制造业PMI:商务活动
11-30制造业PMI
12-01新西兰:营建许可月率
12-01新西兰:营建许可年率
12-01瑞士:实际零售销售年率
宏观
名称 时间 最新值
社会消费品零售总额 10月 46291.00(亿元)
财政收入 10月 22614.00(亿元)
居民消费价格指数 10月 100.20
公司
龙虎榜单 数据日期:2025-11-28
更多
代码 名称 涨跌幅 成交额(万)
000078海王生物10.03%28220.13
000510新金路5.65%55896.09
000547航天发展10.02%119344.89
000592平潭发展10.05%60573.81
000859国风新材-9.92%26661.16
融资融券 数据日期:2025-11-28
更多
代码 名称 融资余额(元) 融资净买入(元)
601138工业富联83.92亿1.88亿
688110东芯股份30.61亿1.54亿
600016民生银行67.93亿1.48亿
601899紫金矿业71.53亿1.43亿
688249晶合集成9.83亿1.24亿
产业商业
行业名称 涨跌幅 上涨数 下跌数
行业名称 涨跌幅 主力净流入 净占比
四川省源丰投资集团股份有限公司